网站首页 信息公开 活动体系 实践课程 实践总结 学生成果 资料下载 联系我们
信息公开
信息公开
关注焦点

江苏大学志愿..

曲师大经济学..
1. 探寻红色宁陵 赓续红色基因
2. 中国农业大学:已建设近20个乡村..
3. 江苏大学志愿者和镇江市万科社区的..
4. 曲师大经济学院长青实践调研队:走..
5. 【劳动观察】探索国际顶尖人才培养..
6. 踏上红军征程,重温革命热情
7. 【政策】综合实践活动已列入普通高..
8. 国家各部委高度重视青少年社会实践..
9. 教育部等11部门关于推进中小学生..
10. 送法进村,河北科师“法之行”社会..
站长推荐
1. 中国农业大学:已建设近20个乡村..
2. 曲师大经济学院长青实践调研队:走..
3. 江苏大学志愿者和镇江市万科社区的..
4. 【劳动观察】探索国际顶尖人才培养..
5. 探寻红色宁陵 赓续红色基因
6. 踏上红军征程,重温革命热情
7. 送法进村,河北科师“法之行”社会..
8. 长安大学赴吉林省白山市“传承红色..
9. 安徽省特色小镇建设现状调研团实践..
10. 疫情宣讲会,致敬逆行者
信息公开
当前位置: 首页 > 信息公开 > 详情 
【政策】综合实践活动已列入普通高中学分考核
发布时间:2019/9/5  文章来源:本站原创  网络编辑:admin(管理员)  浏览次数:176039

【政策】综合实践活动已列入普通高中学分考核

智慧营地 1周前
山东省普通高中综合实践活动课程实施方案出炉,综合实践活动被列入普通高中学分考核。涵盖党团活动、学生发展指导、社会实践、研究性学习、研学旅行五大类型共16学分。


一、活动方式



(一)党团活动

通过参加学生党校、团校的培训,对党章的基本内容有较为全面的了解,对团章的内容有深入的学习和了解;可结合思想政治、历史等学科熟悉党史和团史,了解中国共产党波澜壮阔的历史,深刻认识中国青年在民族解放、国家发展进程中的历史任务,树立入党入团的责任和使命意识。

通过党团意识教育、升旗仪式和主题教育活动,参观党史、团史博物馆或爱国主义教育基地,培养对中国共产党、中国共青团的情感认同,获得具有积极意义的价值体验。

通过对社会主义革命和建设发展历程的学习,坚定理想信念,培养具有中国特色社会主义共同理想和国际视野的合格高中生。

党团活动由学校团委组织实施,对高中三年进行统筹规划安排,坚持课内与课外、校内与校外相结合,强化活动与实践体验。1学分。

(二)学生发展指导

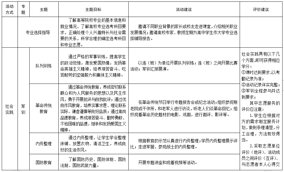
学生发展指导涵盖自我认知、学业选修指导、职业行业体验和专业选择指导四部分内容。上述内容的组织与选择,既要强化有机整合,避免彼此割裂,又要突显层级性,关注差异性。高一年级侧重于自我认知及学业选修指导,帮助学生合理选择适合自己的等级考试学科;高二、高三年级侧重于职业行业体验和专业选择指导,帮助学生了解普通高考、自主招生、综合评价招生,及其他特殊类型招生的条件要求,有效指导学生合理选择大学专业。高中三年要加强对学生综合素质评价与发展的指导,充分发挥综合素质评价在高考招生中的参考作用。同时,要关注职业行业体验的宽泛性,像社会实践、志愿服务、研究性学习、劳动教育及研学旅行等,均包含着丰富的职业体验要素,要引导学生从中获得对各行各业的体验与感悟,形成自己的职业意识和职业生涯规划能力。

学生发展指导由学校学生发展指导中心负责,共4学分,其中占综合实践活动3学分,占选修Ⅱ1学分。

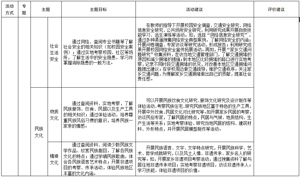
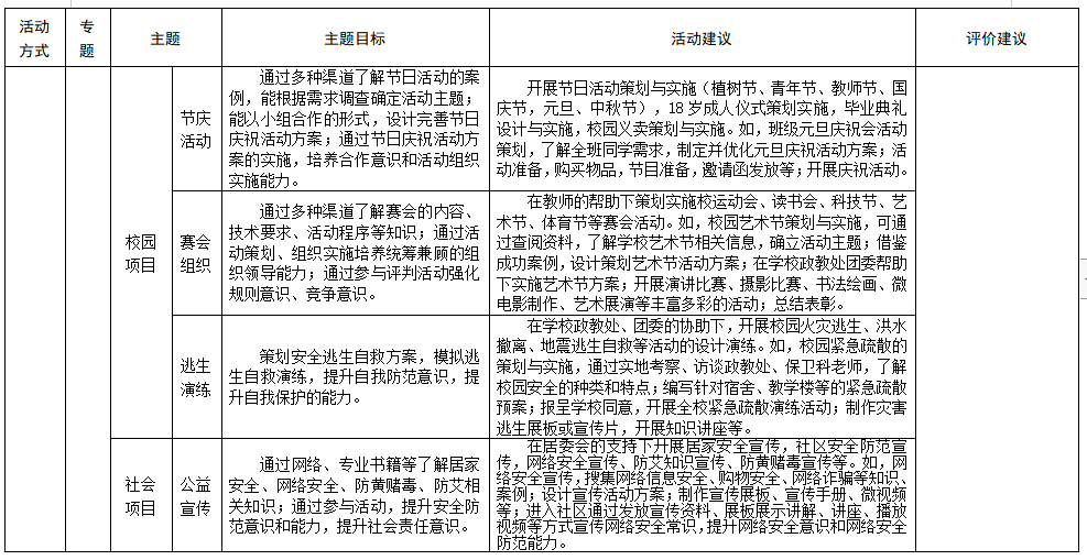
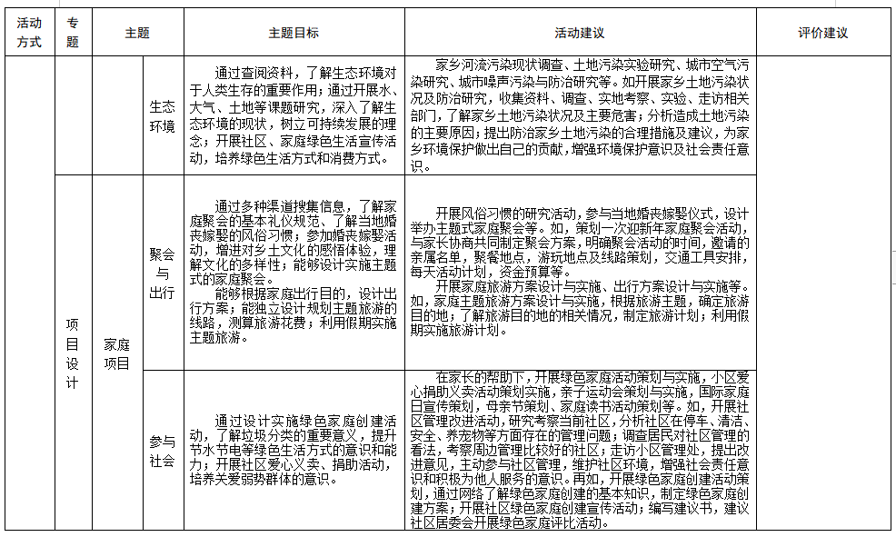
(三)社会实践

社会实践主要内容包括军训、劳动教育、专题教育、志愿服务和社团活动等。

1.军训

军训可涉及队列训练、内务整理、国防教育、革命传统教育、纪律教育等内容,旨在引导学生体验军人职业生涯,培养学生形成坚毅的品格与优良的作风。

军训由学校统一组织,原则上在高一新生入学期间完成,至少一周时间,1学分。

2.劳动教育

劳动教育主要包括生产劳动教育、服务性劳动教育和日常生活劳动教育等内容,具有树德、增智、强体、育美等综合价值,在提高学生劳动意识、养成劳动习惯,提升劳动技术和技能,形成高尚劳动品质等方面具有不可替代作用。

要结合乡村振兴、中国制造2025等国家重大战略以及大力发展现代服务业的需要,积极探索适应当前环境和条件的劳动教育内容和方式,鼓励基于探究、基于项目、基于数据的创造性劳动,实现劳动中线上与线下的交互、体力与脑力的结合、科学与艺术的融通、规范与创造的统一,更新传统的以“手工、家政、园艺”为代表的单一技艺训练,使劳动教育“香起来”“活起来”“亮起来”“强起来”。

(1)主要目标

以学生参加劳动、体验劳动、养成劳动习惯为基本要求,重在提升劳动技能与技术,涵养劳动品质。学生要掌握基本劳动知识、技能和技术,获得职业体验,能够独立完成劳动任务,形成认真负责的劳动态度和服务他人、服务社会的劳动能力,具有规范意识、质量意识,养成吃苦耐劳的品质,自觉开展劳动,尊重他人劳动成果。

(2)基本原则

坚持育人为本。把促进学生全面发展、健康成长作为出发点和归宿,对劳动过程进行必要的设计,选择适合学生年龄特征的劳动内容和方式,充分发挥劳动的综合育人功能。禁止把劳动作为惩罚学生的手段,不得组织学生参加有害健康的劳动。

坚持实践体验。在现实场景中进行劳动教育,注重躬身实践和真实体验,让学生亲历劳动过程,获得真切的体验感受,以用促学,增长才干,培养奋斗精神;同时通过自己的真实劳动回馈家庭和社会,强化责任担当。不得把劳动教育当作休闲娱乐,不能坐而论道或由成人代劳。

坚持统筹推进。对劳动教育的目标、内容、方式及组织保障等进行全面规划,使劳动教育贯穿人才培养各个环节。统筹高中三个学段,使劳动教育持续推进,有序衔接,贯穿人才培养全过程。推动各级各类学校资源共享,加强学校、家庭、社会整体配合。避免一哄而上,各自为战。

坚持因地制宜。要扎根本土,充分挖掘、运用所在区域自然、经济、文化等方面的资源,结合当地生产实际和社区建设需要,积极开展具有区域特色和学校特点的劳动教育。避免形式僵化、“千校一面”。

(3)主要内容

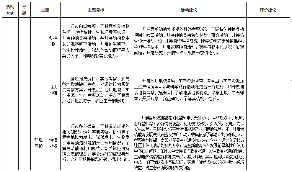
生产劳动教育,主要指农业和工业生产活动,它是直接创造物质财富的过程,是强国富民之根基。

要组织学生开展学工学农活动,了解当地工农业生产现状,经历相关技术、技能实践应用过程,关注产业发展优势及发展瓶颈,感悟人才需求方向与人才成长之路,研究产业发展与学业选修、专业选择及职业行业研究的关系,感悟学好知识建设家乡、回报社会的必要性和迫切性。

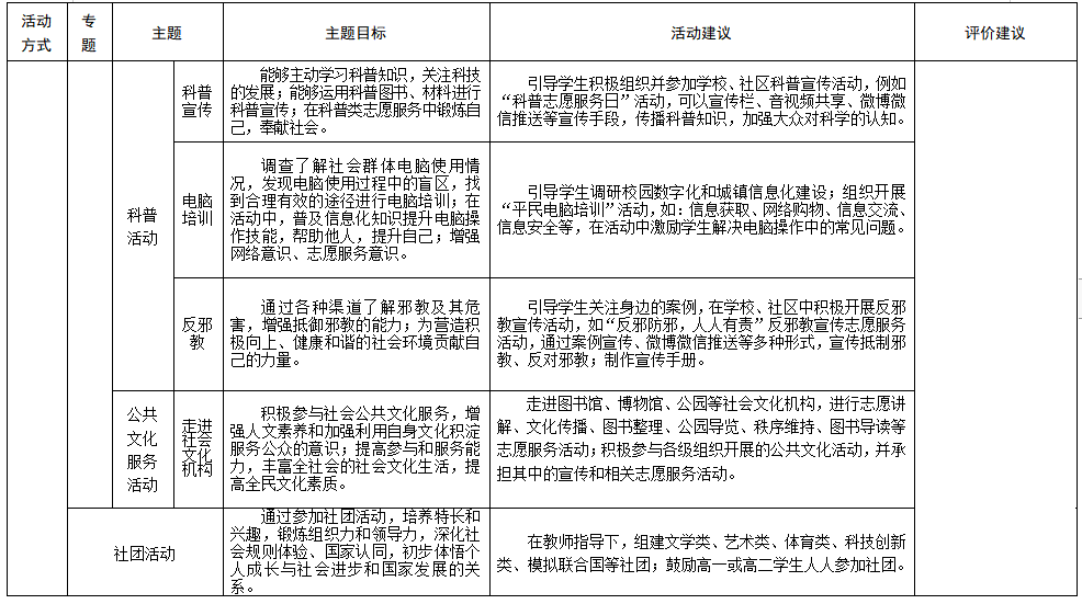
服务性劳动教育,是指利用知识、信息、技能、设备、工具等为他人或社会提供服务的行动,公益劳动、志愿服务是其重点内容。

要组织学生开展服务性劳动,进行“奉献、友爱、互助、进步”志愿精神和责任担当教育。要引导学生关爱弱势群体,开展社区服务活动,并有选择地到现代服务行业见习体验。

日常生活劳动教育,主要指个人生活自理和家庭生活事务处理等与衣食住行直接相关的活动,旨在让学生懂得劳动自立,体验持家之道,养成劳动习惯,要注重家政学习,积极承担家务劳动。

(4)依托课程

劳动教育要以综合实践活动课程、技术课程为主要载体,进行家政学习指导、服务性劳动教育等。要安排劳动教育主题班会,利用身边劳动者、劳动模范先进事迹,进行弘扬劳动精神教育。

(5)时间与学分

高中三年劳动实践时间不少于一周,1学分。

要统筹安排劳动实践时间,既可校内校外相结合,又可采用集中与分散结合的方式,突显活动的多样性和适切性。

劳动贵在坚持,贵在习惯的养成。学生每天都要坚持日常生活劳动,每月班级都可创建劳动日,每年学校都可设置劳动周,让劳动成为学生的好习惯、好品质。

同时,基于社会实践的劳动教育,与综合实践活动中的研学旅行、职业行业体验、志愿服务等是相辅相成,因此要将劳动教育与志愿服务、学生发展指导、研究性学习等相关内容予以整合融合。

(6)完善评价

要指导学生如实记录重要劳动实践经历及主要表现,即时公开记录情况,强化公示审核,规范认定过程。健全诚信承诺制度和弄虚作假惩戒机制。

要探索建立劳动实践积分制度和分析反馈制度,将学生参与劳动实践经历纳入学分管理。

要组织专业人员依据记录材料等,对学生劳动素养进行科学评价。要将学生参与劳动实践的经历作为学生毕业依据之一;同时把劳动实践情况纳入学生综合素质评价中,作为高考招生的必要门槛。

(7)展示交流

要开展形式多样的展示交流活动。一要建立学生劳动魅力、劳动智慧的展示平台,通过现场展演、媒体宣传推介等方式,广泛传播劳动成果,交流劳动实践心得。二要开展“劳动之星”“公益之星”等评选活动,不断激发学生参加劳动的积极性和创造性。三要积极协调新闻媒体,设立劳动教育专栏、专访等,广泛宣传劳动教育成果,努力营造“劳动光荣、技能宝贵、创造伟大”的舆论氛围。同时,可委托相关部门定期发布行业企业承担劳动教育社会责任状况蓝皮书。

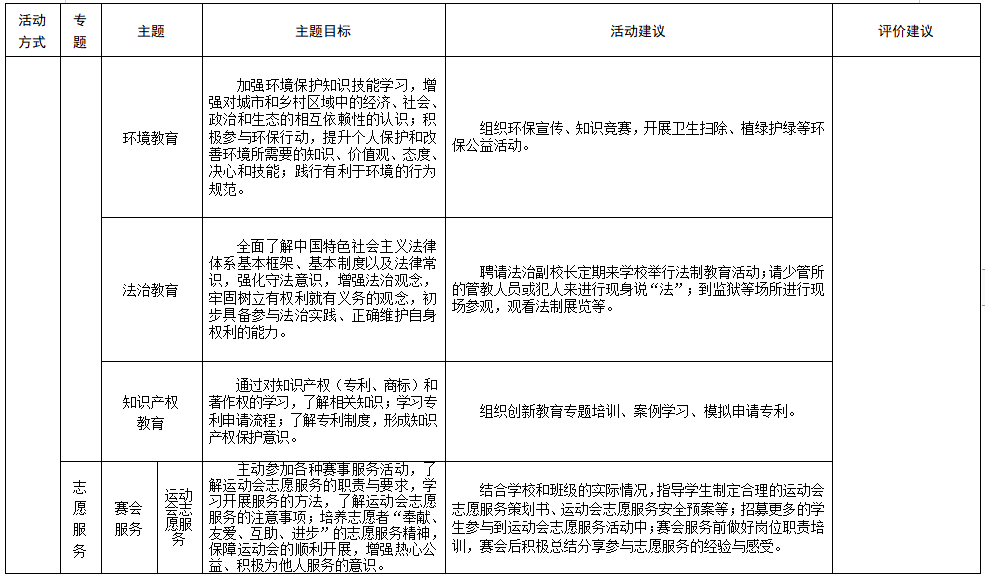
3.专题教育

专题教育内容包括中华优秀传统文化教育、国家安全教育、心理健康教育、环境教育、法治教育、知识产权教育等。要将专题教育内容转化为学生感兴趣的综合实践活动主题,让学生通过亲历感悟、实践体验、行动反思等方式实现其教育的目标;要充分利用国家宪法日、国家安全教育日、全民国防教育日及传统节日等重要时间节点,组织学生开展相关主题教育活动,防止专题教育简单等同于综合实践活动课程。专题教育由学校政教处(教导处或科研处)组织实施,高中三年统筹安排,课内与课外相结合,1学分(占用选修II的学分)。

4.志愿服务

志愿服务是指学生以志愿者的身份参与社会活动,以自己的劳动满足社会组织或他人的需要,如社区敬老助老活动、博物馆讲解员、大型赛会导引员等,它强调学生在满足被服务者需要的过程中,获得自身发展,促进相关知识技能的学习,提升实践能力,成为履职尽责、敢于担当的人。

志愿服务可以个人身份参加,也可由学校统一组织,在课外时间以校外活动为主,三年不少于25个工作日,1学分。

(1)基本流程

志愿服务的基本流程,可概括为了解服务对象、制定服务计划、开展服务行动、进行反思评价等。

●明确服务对象与需要。要了解服务对象的现状及实际需求,结合自身条件及能力,确定服务项目和服务内容,以提高志愿服务的针对性、实效性。

●制定服务计划。要在教师、家长及社会相关人士的指导下,制定详细的服务计划,保证服务活动高效有序实施。

●参与服务培训。要参与志愿服务的相关培训,树立正确的服务观念,熟悉具体的服务内容,掌握基本的服务技能,学会处理服务过程中的突发事件、安全问题等。

●开展服务行动。要在教师或社会相关人员指导与协助下开展服务活动。要服从组织管理,积极参加服务活动,保质保量完成各项任务。同时,要写好工作日志、做好服务过程记录。

●反思评价。要在教师、家长、社会相关人士的指导下,整理活动资料,完成志愿服务报告,交流服务心得,进行反思评价。

(2)学分认定

依据学生开展志愿服务的情况和有关实证材料认定学分。材料包括:服务对象与需求分析、活动计划、参加培训实证材料、服务行动记录、服务经历体验与反思,以及服务经验总结等。

5.社团活动

学生根据自己的兴趣和爱好,三年至少选择参加一个学生社团,利用课外活动时间进行,由政教处或团委负责,三年内活动时间不少于20小时,1学分。

(四)研究性学习

研究性学习主要包括课题研究和项目设计两部分。建议在高二至高三年级上学期开设,每周3课时,1课时安排在课内,2课时安排在课外。课时可集中使用,也可分散使用。学校应加强研究性学习内容选择的组织管理,为学生自主选择提供场地资源和师资等条件保障。研究性学习要与学科学习相结合,除专任教师外,各学科任课教师均要参与指导学生进行研究性学习。研究性学习的组织形式主要有小组合作研究、个人独立研究等,其中小组合作研究是主要组织形式,一般由3-6名学生组成,应在教师或校外专业人员的指导下实施。

1.课题研究

高中阶段课题研究以认识和解决某一问题为目的,通常采用调查、考察、实验和文献等研究方法,其研究成果主要以调查报告、实验报告、考察报告等形式呈现。

(1)基本流程

●确定课题。学生可通过实地调查、现场访谈、实验观察等方法和途径,发现问题,提出假设,形成课题。课题应具有价值性和可行性。

●制定方案。课题方案的制定须经历研究、论证、完善等环节。课题方案的构成要素主要包括研究目标、研究内容、研究方法、研究步骤、小组成员分工、预期成果等。

●收集信息。小组成员通过查阅资料、实地调查、现场访谈、实验观察等多种形式开展研究活动,广泛收集信息,并做好过程性记录。

●总结整理。研究小组对获得的信息进行分析、加工、处理,并得出结论,形成研究报告。

●展示交流。研究小组以演示、演讲、展板等多种方式展示交流,质疑答辩,成果分享。

●评价反思。通过多种方式对研究活动进行评价。主要包括过程性评价和终结性评价。过程性评价主要对研究过程中学生参与研究的表现、活动记录等进行评价;终结性评价主要对研究成果进行评价。在评价的基础上,引导学生通过研讨、写作等方式反思自己的研究过程。

(2)学分认定

学生须完成一项课题研究,获2学分。学分认定应依据档案袋材料评判,主要包括:研究方案、开题报告、过程记录单、结题报告、师生评价表、课题成果、获奖证书等。

2.项目设计

项目设计,其内容范围限定在社会类活动设计和创意创新类项目研究设计。

(1)基本流程

●确定主题。学生可通过查阅资料、调查考察、讨论交流等方法,发现问题,确定项目设计主题。

●制定方案。在收集信息的基础上,提出项目设计预案,对项目设计过程进行合理规划,包括时间安排、项目内容安排和预期成果、评价指标设计等,通过多种形式的交流评议修改完善,形成切实可行的活动方案。

●组织与实施。学生要根据活动方案,进行细致的研究、策划与设计,开展相关针对性的访谈、调查、观察及考察等活动,记录活动过程,开展过程性评价,总结经验教训。

●展示与交流。要及时汇总各种资料,完成项目或活动研究报告,以图片、影像、报告、展板、演讲等形式,展示研究成果,交流分享活动经验。

●评价与反思。学生要在教师的指导下对活动进行评价,反思项目设计与实施的过程,发现问题,总结经验。

(2)学分认定

学生须完成一个项目设计,获2学分。学分认定应依据档案材料评判,主要包括活动主题、项目设计方案、活动记录、活动成果等。

(五)研学旅行

研学旅行是指学校有计划有组织,通过集体旅行、集中食宿方式,所开展的研究性学习和旅行体验相结合的校外教育活动,是教育教学的重要内容,是实践育人的有效途径。学校要把研学旅行纳入教育教学计划,促进研学旅行与研究性学习有机融合,以省情国情乡情为依托,科学设计富有区域特色、适合学校实际的研学旅行活动课程,推进研学旅行活动的健康、可持续发展。

研学旅行建议安排在高一年级或高二年级,可在正常教学时间内组织,也可安排在寒暑假期间,研学旅行时间不少于4天(不含行前研究和行后交流展示)。

1.基本流程

研学旅行可分为准备阶段、实施阶段、成果呈现阶段,每一阶段侧重点不同,研学内容及研学重点也有所不同。

●准备阶段。一是学校层面的准备,包括成立领导小组,制定活动方案、安全预案;召开动员大会,进行模拟演练等;二是师生层面的准备,包括查阅资料、研究制定研学旅行活动方案、野外生活准备等。

●实施阶段。包括实地考察与调查、问题发现与研究、实践体验与感悟、实证材料收集与整理、活动过程记录等。研学旅行活动实施具有内容开放、主体多元、形式多样等特点,研学旅行绝不是单纯的外出游玩,旅行途中也不仅仅是旅游和自然、地理、历史、人文景观的考察探究,还应包括爱心奉献、职业体验、民俗采风、场馆参观等实践体验等活动。研学旅行的活动预案不是一成不变的,应在实地考察探究与实践体验中根据实际情况不断进行补充、修正。

●成果呈现阶段。学生要及时汇总研学旅行资料:一是行前旅游景点材料,二是行中研学过程资料,包括实地考察、现场调查与访谈、沿途照片、实证材料等集锦;问题发现、问题研究与问题解决成果集锦;研学日记、感悟与反思等体验性材料集锦。同时撰写研学旅行报告。

2.学分认定

学生须参加一个研学旅行活动,获2学分。学分认定应依据档案材料判定,主要包括:行前个人准备材料、活动方案、行中过程写实记录(考察地点、问题研究与实证材料、体验活动与感悟、研学日记、过程记录等)、研究报告、过程评价及活动反思等。


二、活动内容及实施建议





上一条:国家各部委高度重视青少年社会实践基地建设和发展
下一条:凝心聚力学党史 砥砺奋进践初心
全国青少年学生社会实践活动服务平台
京ICP备17013379号-2
地址:北京市海淀区中央档案馆侧777号 邮箱gov_gov@163.com 联系电话:010-86469387
版权所有:世界智库(北京)自然科学研究院

>京ICP备17013379号-2